



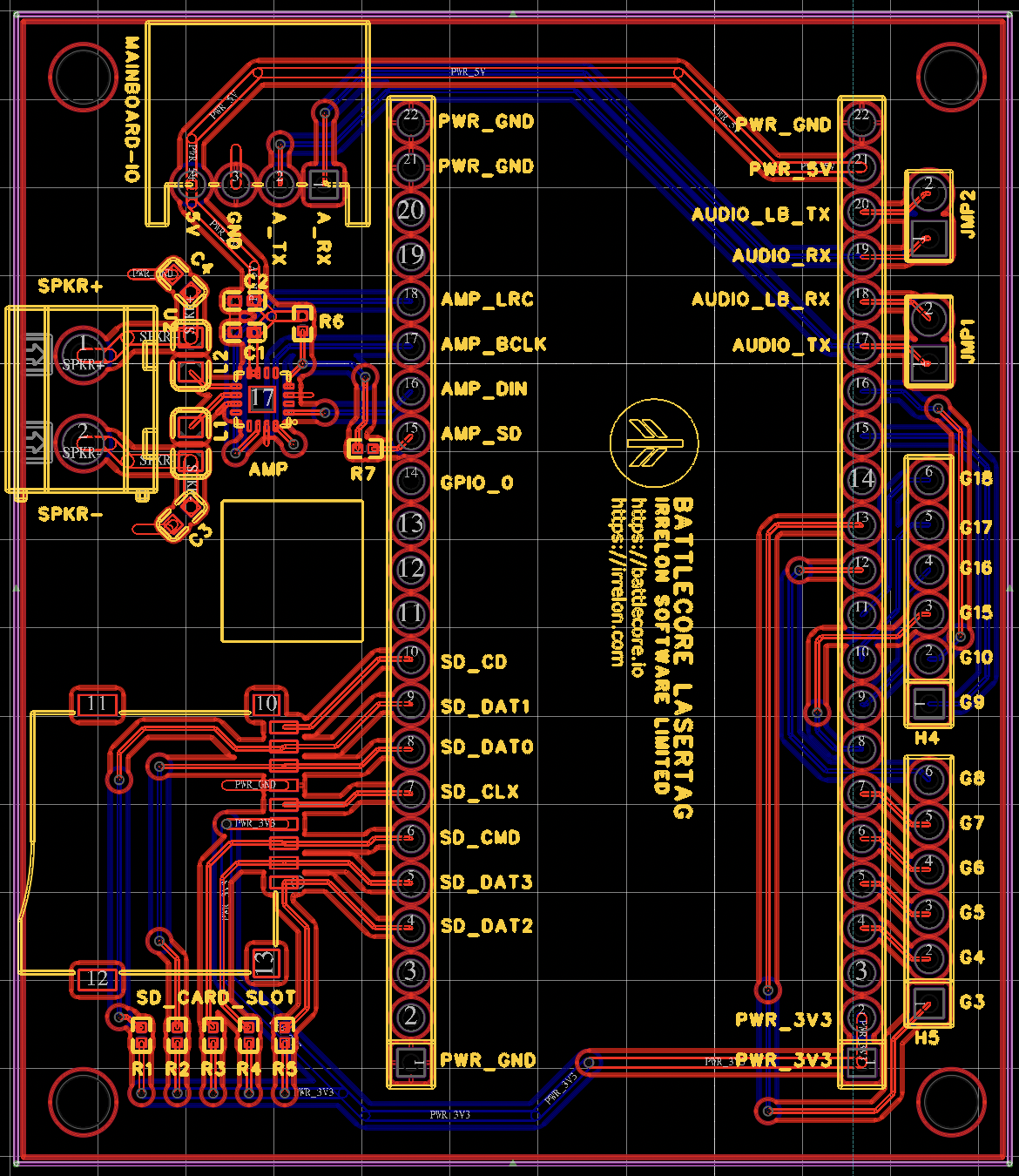
Standalone Audio Board
The Standalone Audio Board is a dedicated PCB for any project that needs rich realtime audio — SD-card-backed sound effects, music playback, and tone generation — without having to roll your own audio stack.
Note: This board is no longer required by the BattleCore laser tag system. All audio functionality has been integrated directly into the BattleCore Tagger Mainboard. The board is published here as a standalone open-hardware module for any project that needs the same capabilities.
It pairs an ESP32-S3 running firmware optimised for audio with an onboard Class D amplifier, an SD card slot, and a simple UART interface. Drop it into your project, send commands over two GPIOs, and you get multi-voice mixing of SD-card audio and MML tones with event callbacks for free.
Primary Features
- A dedicated ESP32-S3 processor with firmware optimised for audio
- Supports mono and stereo WAV and MOD playback directly from the SD card
- ProTracker MOD file support (like the Amiga 500 games used to use)
- MML support (Music Macro Language) to play tone-based music by sending a string over UART
- Real-time mixing of simultaneous music, effects and tone playback
- Events like track and tone started/stopped, sd card inserted/removed etc are sent from the board to your device via UART
Requirements (When Integrating With Your Own Projects)
- A 5V and GND supply for the board, provided to the JST XH connector
- 2x GPIO from your controller for UART TX and RX
- 1x 4-pin JST XH connector for power and UART communication
- 1x SD card supporting up to 2TB (formatted to FAT16, FAT32 or exFAT)
All design files are openly available, making it easy to customise or integrate into your own projects.
Full documentation, design files, and community support available. Licensed under our BattleCore Community Hardware License.
Availability is limited as we wait for production at the factory to complete
What's Included


