



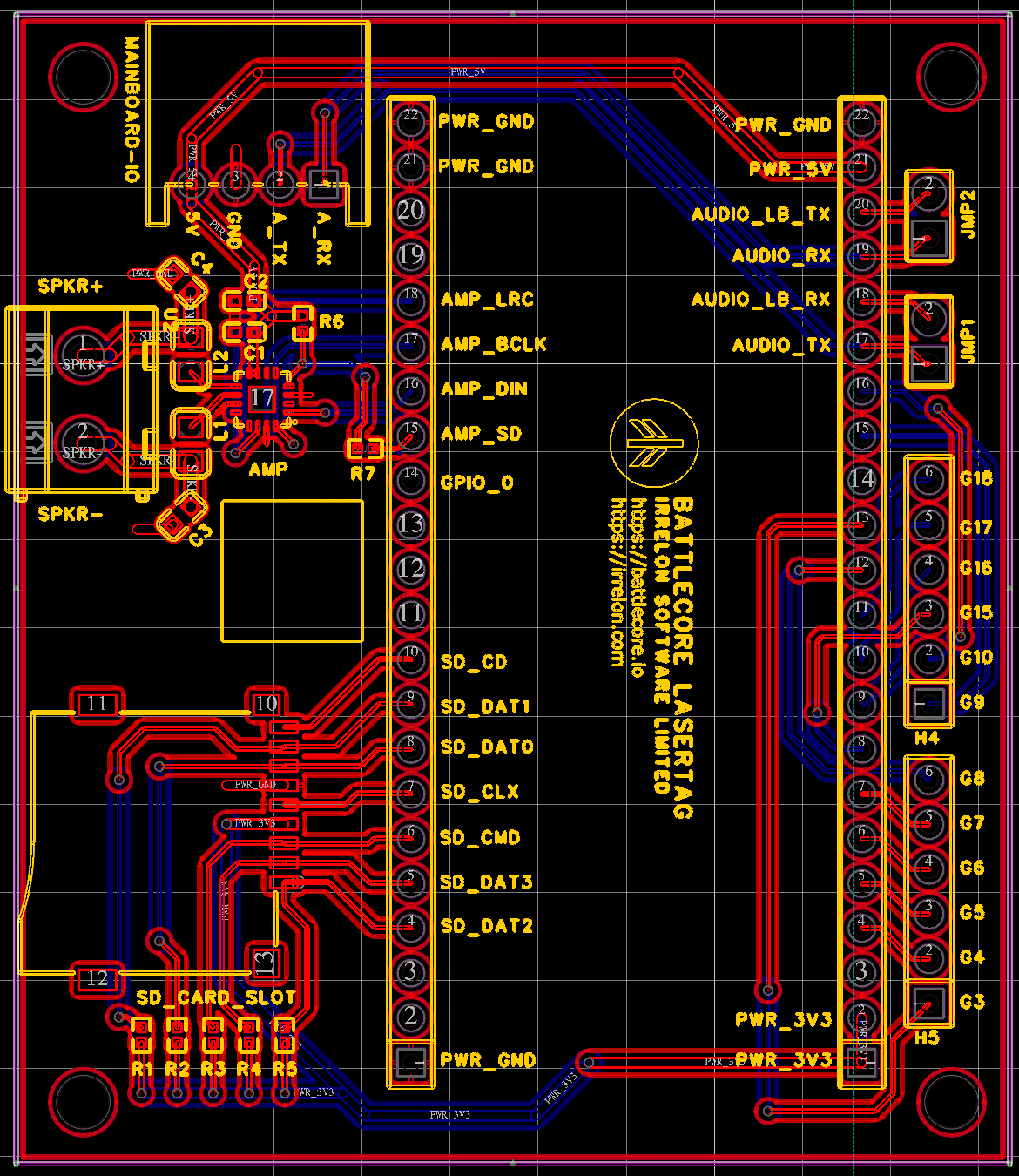
BattleCore Audio Board
The BattleCore Audio board is a specialized PCB designed to handle the demanding audio requirements of a realtime laser tag system. This dedicated module offloads audio tasks from the main processor, enabling high-quality sound effects, music playback and tone generation.
Although this board is designed for our laser tag system, it can be used for any project requiring high-quality realtime mixing audio output and is controlled with a simple Arduino-compatible library you drop-in to your project.
This board includes an onboard amplifier, digital signal processing capabilities, and support for multiple simultaneous, music, effects and tone playback.
Primary Features
- A dedicated ESP32-S3 processor with firmware optimized for audio
- Supports mono and stereo WAV and MOD playback directly from the SD card
- ProTracker MOD file support (like the Amiga 500 games used to use)
- MML support (Music Macro Language) to play tone-based music by sending a string over UART
- Events like track and tone started/stopped, sd card inserted/removed etc are sent from the board to your device via UART
Requirements (When Integrating With Your Own Projects)
- A 5V and GND supply for the board, provided to the JST XH connector
- 2x GPIO from your controller for UART TX and RX
- 1x 4-pin JST XH connector for power and UART communication
- 1x SD card supporting up to 2TB (formatted to FAT16, FAT32 or exFAT)
All design files are openly available, making it easy to customize or integrate into your own projects. The modular design means it can be used standalone or integrated with the BattleCore Mainboard.
Full documentation, design files, and community support available. Licensed under our open hardware license (TBA).
Design files and documentation will be available soon
Specifications
ESP32-S3 Microcontroller (Optimized Audio Firmware)
Dedicated audio DSP
Onboard Class D amplifier
Maximum output: 3W
MicroSD card slot for audio storage
I2S digital audio interface
Speaker terminal connections
Real-time audio mixing
Operating voltage: 3.3V-5V
Dimensions: 56mm x 65mm
Documentation & Design Files
Schematics - Coming Soon
PCB Layout Files - Coming Soon
Bill of Materials - Coming Soon
Assembly Guide - Coming Soon
Audio Programming Guide - Coming Soon
Supported Audio Formats - Coming Soon
License Information
This hardware design is released under our Open Hardware License (TBA).
You are free to:
- ✓ Use this design for personal or professional purposes
- ✓ Modify and improve the design
- ✓ Distribute the design files
Please ensure you comply with the license terms and provide attribution when using or modifying this design. Full license terms and conditions are coming soon.